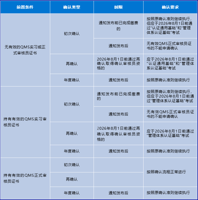
为贯彻落实《质量认证行业公信力建设行动方案(2024-2026年)》,进一步提升认证审核员的职业素质和专业能力,按照认证监管司关于加强确认审核员管理的要求,CCAA于2025年7月14日发布《江南娱乐网址登录 关于调整四项管理体系审核员确认要求的通知》,对资产管理体系、业务连续性管理体系、道路交通安全管理体系、大型活动可持续性管理体系四项管理体系审核员确认要求进行调整,增加质量管理体系审核能力要求,详见下表:

未达到表中确认要求的,相应领域确认证书将于2026年8月1日即时失效。受前期政策影响再确认超期、年度确认逾期的由所在认证机构统计后统一向CCAA相关工作人员报送后处理(邮箱:xitp@ccaa.org.cn,QQ:148106136)。
政策咨询:010-56080074/010-56080073;确认咨询:010-56080075。